Work
About Me
Work
About Me

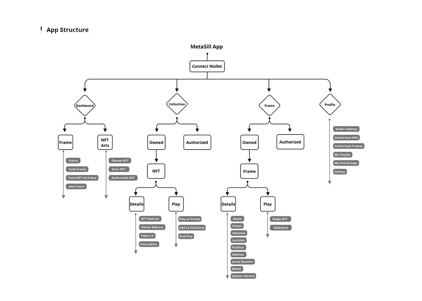
MetaSill | Product Design

You may also like

Financial Youtube Channel | Motion Graphic Design
2021
Smart Light GUI | Motion Graphic Design
2018
Wall Street Art | UI/UX Design
2022
Music Score App Redesign | UI/UX App Design
2020
GoodNight | UI/UX App Design
2018
Huggy | UI/UX Website Design
2017
My Friends' Home | 3D Project
2020
100+ Days 2020 | 3D Project
2020
Retail Website Redesign | UI/UX Website Design
2020
Mother’s Day Packaging Project for a SoCal Baker
2025
↑Back to Top
Powered by Adobe Portfolio